科杰科技&甲子光年:2025中国Data&AI数据基础设施白皮书
当时,全球正阅历由地缘政治重塑与人工智能技能革新一起驱动的深入革新。全球化正在向区域化演进,供应链加快本土化,人工智能则从前沿技能加快跃升为中心出产力。麦肯锡研讨显现,生成式AI有望为全球经济奉献约7万亿美元的价值,而我国有望奉献其间约2万亿美元,挨近全球总量的三分之一。IDC的猜测也印证了这一趋势,估计到2028年,全球AI范畴IT总投资将增至8159亿美元,而我国的AI总投资规划将打破1000亿美元,五年复合增加率高达35.2%。这一趋势标明,AI革新不仅是技能革新,更是推进经济增加形式重构的深层变局。
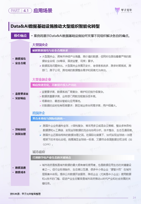
在这场革新中,各类安排机构,无论是企业仍是政府,都面临着巨大的应战和机会。埃森哲的研讨标明,我国企业正阅历一场“揉捏式转型”,转型窗口期更短,压力更大,应战更多。传统的、孤立的数据体系(如数据仓库或分裂的数据渠道)已难以满意AI使用对实时性、多模态数据处理和高弹性算力的需求。企业迫切需要打破数据孤岛,处理高质量数据供应缺乏、模型与业务场景分裂以及数据安全合规等痛点。这些应战正倒逼数据基础设施完结一次范式跃迁,从单一的数据存储与剖析东西,向支撑全业务流程的智能化底座演进。
数据厂商要想抓住机会并在新一轮竞赛中锋芒毕露,要害在于构建全新一代的数据基础设施,其间心才能在于:
一是将数据出产、办理与业务端AI模型使用视作一个动态接连的出产过程,以满意业务实时性与接连性需求;
二是打破单场景Agent形式,防止重复构成“数据烟囱”。Gartner猜测,到2028年,至少15%的日常决议计划将由Agentic AI自主完结,这要求数据基础设施能支撑跨场景、大规划智能体布置;
三是构成会集办理与涣散赋能的一体化数据基础设施,既保证数据财物的一致办理、安全合规与高效使用,又能涣散式的赋能各业务端,让业务端灵敏调用和立异。
在技能层面,新式数据基础设施的中心途径是“湖仓一体”与“AI原生”的深度交融。“湖仓一体”将数据湖的开放性和灵敏性与数据仓库的结构化办理、ACID业务特性相结合,供给一致的数据底座。“AI原生”则完结数据与模型练习、布置和办理的严密耦合,打通“数据—智能”全链路。这不仅是架构整合,更是理念革新,推进Data&AI真实融为一体。
Data&AI一体化将推进数据价值完结从“点”(功率提高)、“线”(安排立异)、“面”(职业协同),直至“体”(工业带动)的跃升,成为智能社会的国家战略中心引擎。
为探究剖析Data&AI一体化的最新趋势,甲子光年智库特展开本次研讨工作,期望体系整理我国Data&AI数据基础设施的新趋势、新界说、新范式与新实践使用事例,为大型安排布置Data&AI数据基础设施供给前瞻性参阅与可行性攻略。
陈述中心观念:
·数据使用与人工智能从彼此独立到逐步交融,正走向一体化。
·数据使用与人工智能的交融,推进架构与才能完结阶段跃迁。
·数据基础设施成为数据要素化继续支撑智能化革新的”中心出产东西”。
·Data&AI数据基础设施的价值链条出现“点-线-面-体”递进。
·Data&AI数据基础设施的五大要害才能是交融开发、渠道架构、资源调度、智能原生和安全运营。
以下为陈述正文:





























